家电网-HEA.CN报道:这让不少人吃惊,要知道,冯鑫入狱后,暴风集团每况愈下,9月21日,暴风集团更是正式进入退市整理期,股票简称更改为“暴风退”。
暴风影音还能用?
近日,有用户反映暴风影音突然“诈尸”,软件、官网居然还在更新版本,并且还上线了0.99元开通月会员的服务。
这让不少人吃惊,要知道,冯鑫入狱后,暴风集团每况愈下,9月21日,暴风集团更是正式进入退市整理期,股票简称更改为“暴风退”。
进入退市整理期之后,暴风集团的股价则是在此前暴跌99%的基础上,又跌去80%,最新股价为0.31元,市值1亿元。
暴风影音“诈尸”?
新版本更新,0.99元VIP上线
近日,有用户反映,暴风影音软件、官网还在更新。

根据网友反映,其电脑上安装的暴风影音播放器弹出升级的提示窗口,右边盒子界面出现“下载新版0.99元开通月会员”的横幅广告。

暴风影音官网显示,暴风影音App的Android版最新更新时间是9月26日,IOS版的最新更新时间是9月30日。电脑端WIN版也在半个月内进行了两次更新。

视频版权来自风行
风行曾回应:纯属业务合作
值得注意的是,据TechWeb,目前暴风影音可供播放视频内容右上角均显示“风行”字样。这意味着,其视频版权来自风行网。
今年2月10日,暴风集团发布公告称,公司已经与风行在线在北京市签署《暴风集团股份有限公司与北京风行在线技术有限公司合作协议》、《广告经营授权书》、《代运营授权书》、《品牌授权书》。双方将在互联网视听服务领域开展合作,合作期限为15个月。
协议签署后,风行在线合法拥有暴风影音App、暴风影音PC客户端,并且暴风影音广告系统运营权交由风行在线排他代运营,时间期限是15个月。合同期满后,风行在线享有独家续约权。
去年底,有消息称,“风行网已收购暴风TV”,当时,风行否认称,“目前风行全量独家代运营暴风TV系统、内容服务、广告业务。我们双方纯属业务合作,没有任何股权关系。”
因而市场有声音认为,或许是风行在挖暴风的老用户资源。
暴风集团:公司已退市整理期
21个交易日后将被摘牌
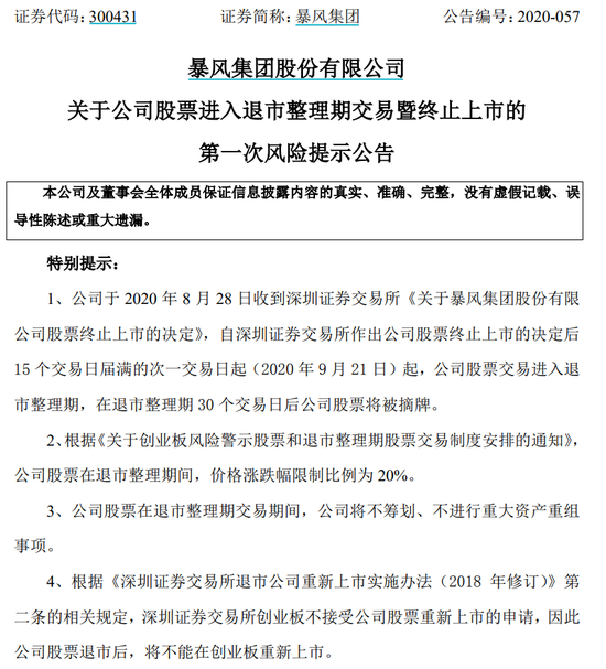
暴风影音的突然“诈尸”,让不少人感到惊讶。要知道,9月21日起,暴风集团进入退市整理期,在退市整理期30个交易日后公司股票将被摘牌。
股票简称更改为“暴风退”。

根据公告,公司股票在退市整理期交易期间,公司将不筹划、不进行重大资产重组事项。
根据《深圳证券交易所退市公司重新上市实施办法(2018 年修订)》第二条的相关规定,深圳证券交易所创业板不接受公司股票重新上市的申请,因此公司股票退市后,将不能在创业板重新上市。
最新数据显示,暴风集团后边还有6万股民。

曾经是“妖股之王”
股价暴跌99%后又跌去80%
昔日的影音霸主沦至退市,暴风集团的结局令人唏嘘。
2005年,冯鑫创办了北京酷热科技公司。两年后,冯鑫收购暴风影音,暴风科技开始驰骋互联网疆场。暴风科技,正是暴风集团前身。
在那个腾讯、爱奇艺、优酷皆未崛起的年代,看视频必须靠播放器。暴风影音凭借其万能播放、在线高清、界面简洁明了等特点获得了大多数用户的喜爱。统计显示,2009年,暴风影音用户总数发展到2.8亿,日活用户超过2500万,仅次于当时的QQ和迅雷。
将时间点倒推至5年前,暴风集团曾被股民冠以“妖股之王”,这是因为自其2015年3月24日上市后,竟在短短40天内以37个连续涨停板打破了A股市场的涨停记录。彼时,暴风的股价从7.14元/股飞涨至327元/股,其市值更是高于400亿元。而今现在创始人被捕、高管全部离职、股票暂停上市,跌至如今1亿元,令人唏嘘不已。
事后回顾,正是2015年,成为暴风由盛转衰的转折点。
上市后的暴风科技,开启了激进的多元化拓展,四处投资,要将业务全面布局到视频、VR、秀场、TV、文化、影视、游戏、海外八大领域。糟糕的是,这些投资未能获得理想的回报,却将暴风带入现金流紧张的漩涡之中。同时,暴风的股价狂欢也没有持续太久,随着证监会开始重点打击操纵市场行为,暴风股价转而进入下行通道。
2020年7月1日,因为无法披露2019年的年报,暴风集团已经被深交所暂停上市。
官宣进入退市整理期前,暴风集团的股价仅剩下1.48元,总市值仅剩4.88亿元,据最高市值408亿元,下跌了99%。
而进入退市整理期之后,暴风集团的股价更是连续6个20%跌停,最新数据显示,暴风退10月9日跌13.89%,股价跌至0.31元,总市值仅剩1亿元,据退市前的4.88亿市值,继续跌了80%;据最高市值408亿元,下跌了99.7%。

压垮冯鑫的最后一根稻草
很多人把暴风集团的大溃败,归因于2019年7月28日,暴风集团实际控制人冯鑫,因涉嫌犯罪被公安机关采取强制措施。实际上,2015年的上市风光后,暴风集团自2016年起,每年的营收都不尽如人意,几乎连年亏损。
让冯鑫锒铛入狱的是当时震惊资本圈和体育界的跨国并购案。
当年冯鑫设想的多元化业务都在两年内草草收场。冯鑫又开始向梦想出发,借着体育的风口完成转型。
2016年,暴风集团联合光大资本对意大利体育版权经纪公司MP&Silva的收购有直接关系。当时国内媒体一致宣传,MPS是当时全球体育版权市场的霸主之一,冯鑫曾宣称是收购MPS就是拿下了“暴风布局体育产业的最后一张入场券”。
2016年,光大浸辉、暴风投资共同发起浸鑫基金,合计募集52亿元。优先级出资人“招商系”出资28亿,爱建信托出资4亿;深圳恒祥等中间级合计出资10亿;暴风系公司、光大浸辉的控股股东光大资本等作为劣后级合计出资10亿。
2016年5月,该基金完成对MPS公司65%股权的收购。交易刚完成,MPS却爆雷了。
MPS在短时期内失去了意甲、法甲多项体育比赛的转播版权,并遭到一系列拖欠版权费用的索赔官司,于2018年申请破产清算,公司资产和收入用于偿还债权人,而浸鑫基金未能按原计划实现退出,使得基金面临较大风险。
投资打了水漂,巨额的损失引发了连环索赔,招商财富作为LP起诉了GP光大资本,光大资本则起诉了提供兜底承诺的暴风集团,索赔7.51亿元。
事实上,从2016年开始,暴风影音的净利润连续亏损。2018年报显示,暴风集团资产总额为12亿元,而总负债高达21亿元,冯鑫个人所有股权的95%以上都已质押。
2019年7月28日,暴风集团发布公告称冯鑫因涉嫌犯罪被公安机关采取强制措施。同年9月,静安区检察院以涉嫌对非国家工作人员行贿罪、职务侵占罪对冯鑫批准逮捕。
一笔52亿元的交易,居然没有跟对方高管签下竞业协议,也不清楚对方公司代理的的版权还有多长时间的有效期,结果对方拿了钱之后,辞职另起炉灶,大搞同业竞争。买下不到两年,大量版权到期,MPS无以为继,只能破产。
在这期间,为了促成交易,冯鑫质押自己的股权去行贿,在这其中还被操作这件事情的下属骗走了1亿元,却浑然不知。直到自己被羁押起诉之后,才发现。
(家电网® HEA.CN)
责任编辑:编辑F组