首页| 新闻| 产品| Discover| 智能手表| 数字家庭| 智能盒子| 空调| 电冰箱| 洗衣机| 厨房卫浴| 生活电器| 专题| 微发现| 标签| 论坛| @家电网
家电网-HEA.CN报道:格力电器公告称,以自有资金2亿元人民币认购新疆众和股份有限公司非公开发行A股股票,本次投资后,公司将成为新疆众和第三大股东。
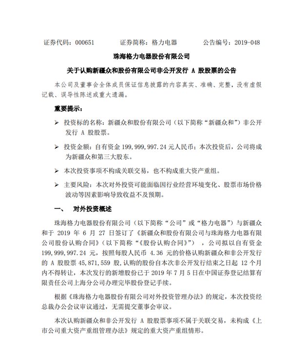
7月8日晚间消息,格力电器公告称,以自有资金2亿元人民币认购新疆众和股份有限公司非公开发行A股股票,本次投资后,公司将成为新疆众和第三大股东。本次投资事项不构成关联交易,也不构成重大资产重组。
(家电网® HEA.CN)
责任编辑:编辑S组
美的海尔格力半年报出炉 下半年家电市场怎么看?
Tags:格力电器 新疆众和 认购
款款都“有料”!华帝这场发布会让厨房“新生”
唠嗑 | 人工智能不是好名字
唠嗑|碰瓷:年轻品牌的第一次营销战
唠嗑 | 流量梦未醒 品牌用明星代言仍是主流
唠嗑丨不会咬文嚼字的文化人不是好商家
CCTV高频关注长虹广交会:熊猫AI家电吸睛,彰
小米2025年Q2财报:手机出海突围,汽车业务逼
长期主义驱动高质量发展 华帝重塑厨电行业新
行业逆境下的稀缺增长:万和电气前三季度“双
从远洋标准到万家灯火,方太全球新一代高端全嵌冰箱引领“破冰时刻”
万和与美团签署战略合作 共启家电服务零售新生态
定义有温度的未来家!长虹携治愈系AI TV亮相世界显示大会
第十三届证券之星颁奖盛典落幕,华帝股份获评“卓越品牌奖”
从“局部舒适”到“全域舒适”长虹客餐厅Pro空调重新定义家的温度
美丽盛典 璀璨绽放——第17届世界华裔小姐大赛安徽赛区华丽上演
今日热点:
相关阅读: